一、 目的:本會為吸引優秀人才加入藝術行政領域,透過實習方式參與各項策展、藝文活動與行政運作,建立未來進入藝文產業的基礎能力與專業素養,提供國內外大專院校學生實務學習的機會。
二、 招募對象:國內公、私立大專院校(包括研究生)對文化藝術有興趣之在學學生為優先(外籍學生建議具備中文口說與書寫能力)。
三、 實習地點:
1. 臺灣當代文化實驗場:臺北市大安區建國南路一段177號。
2. 嘉義文化創意產業園區:嘉義市西區中山路616號。
四、 實習期間與時數
1. 實習期間自115年6月1日起至115年9月30日止(不得少於200小時)。
2. 學校推薦申請者,得依申請學校所需實習期間與時數調整。
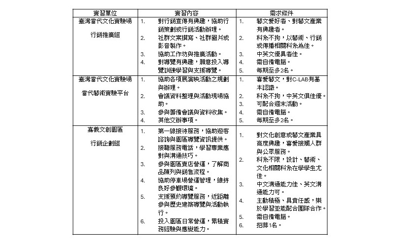
五、 實習內容

六、 申請時間:即日起至115年4月30日止,逾期恕不受理。
七、 申請程序:
1. 申請人須提交申請表並檢具下列文件:
(1) 實習申請表(含本人照片、重要學經歷說明、自傳、實習目的及計畫等內容之履歷表、在校指導教授/推薦人簽章)。
(2) 學生證影本、身分證(於錄取後提供)。
(3) 其他有助於審查之參考資料。
2. 其他依就讀學校實習申請相關規定。
3. 資料繳交方式:請依申請實習單位,以電子郵件寄送以下信箱:
(1) 臺灣當代文化實驗場資料寄至信箱:[email protected]主旨格式:「C-LAB實習申請-申請單位-申請者姓名」。
(2) 嘉義文創園區資料寄至信箱:[email protected]主旨格式:「嘉創園區實習申請-申請單位-申請者姓名」。
八、 甄選流程
1. 初審書面審查:申請人於115年4月30日前提交申請文件,本會收件後進行書面審查,經初審資格符合者,於5月上旬以電子郵件通知面試,未符合者以電子郵件通知初審結果。
2. 複審面試:通過初審者於5月中旬完成複審面試,面試時間與方式由各實習需求單位與通過初審者接洽確認。
3. 錄取通知:於5月底前於本會官方網站上公告錄取名單,並以電子郵件各別通知錄取學生及備取學生,請錄取學生詳閱實習報到與相關注意事項,並於收到通知一週內以該通知信回覆是否如期報到實習,逾期未回覆者則由備取生依序遞補。
九、 實習規範
1. 本會辦理實習生專業培訓,以學習為目的,不提供薪資及其他津貼報酬。
2. 實習期間可參與本會主辦相關展覽、活動、教育訓練、講座…等,若配合本會實習安排須至外縣市出差者,將補助相關差旅費。
3. 本會為實習生投保團體意外險。外籍學生如因身分有保險之限制者,不在此限。
4. 實習期間表現優秀之實習生,將視本會職缺狀況,優先推薦給各部門,提供人才招募之參考。
5. 凡申請實習學生須依規定時間到會實習,實習期間如有不適任或損害會譽之行為,經本會業務組相關同仁提出,本會有權終止實習並撤銷其實習資格並通知就讀系所,當事者應繳回識別證件,相關資料留檔備查。
6. 實習生應於實習期間繳交實習週記,期滿前繳交告一篇實習心得(含建議事項,外籍學生得以中文或英文書寫)報告於本會,字數不得少於一千字。
十、 實習生評核
1. 本會實習單位應自訂考核項目及方式,並就實習生之實習期間表現進行考核。
2. 由學校推薦申請者,本會實習單位得依各申請學校之實習生考核辦法或方式進行考核。
3. 若實習生未依實習單位要求繳交實習報告者,實習單位得於該項評分以零分計算,不予核發實習考核結果及證明,並得通知實習生所屬學校。
4. 考核通過者,本會核發實習證明。
十一、 實習生規範
1. 實習生憑本會發給之識別證進出,隨身攜帶,以資識別,實習期滿應即繳回。
2. 實習生應確實遵守本會各項相關規定,接受實習單位督導之指導。實習單位應視實習生狀況,決定其參與實務訓練之項目及程度。
3. 未經本會同意,不得將本會書籍、資料與其他公物隨意攜出辦公場域,所有借用物品均應於實習結束時歸還。
4. 實習過程所接觸、知悉或持有本會之資料與營業秘密(包含但不限於業務、財務、人事或技術上之機密),應負保密之責。
5. 實習生日後如需發表與本會相關之實習內容,應先取得本會同意。
6. 實習單位得訂定其他管理相關規範或同意書,實習生應配合實習單位所訂規範及要求。
十二、 實習聯絡人
行政管理組 廖小姐 洽詢電話:(02)8773-5087#212/Email:[email protected]
公告PDF檔連結:https://reurl.cc/yOvAxa
申請表PDF檔連結:https://reurl.cc/r0vYWN
申請表WORD檔連結:https://reurl.cc/Em6QAv